住建部!勘察资质标准业绩要求(2025版)
勘察资质企业业绩重点考核哪些内容,指标到底从哪里找?岩土工程勘察业绩如何判定?今天这篇内容针对资管朋友们的一些疑惑进行专题解答,详情如下:
勘察资质企业业绩考核要点
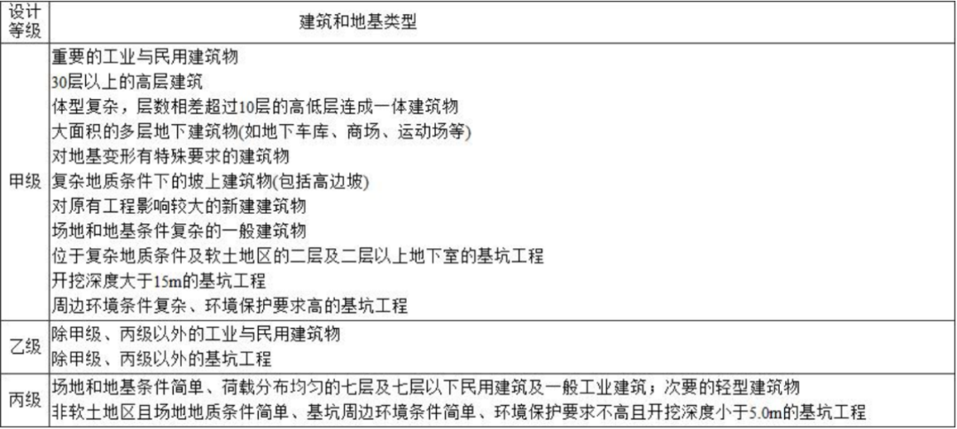
勘察资质升级和分立时企业业绩重点考核哪些内容? 首先需要满足数据等级的要求,根据最新的4月28日住建部申报软件更新规则: 企业业绩认定方式:基本信息,竣工验收,业绩技术指标,三个阶段都需要满足数据等级为A级的要求 其次需要注意四个要点: 第一点:近5年 是申报年限往前减5年,再加1月1日。比如2025年申报,可用2020年1月1日之后的业绩。需要注意以合同签订时间为准,如果是岩土类项目现在考核平台业绩需要竣工完成,所以合同+竣工时间都要满足近5年内的要求 第二点:独立完成 业绩必须是企业独立承担的,是这个项目的唯一勘察单位,不能是联合勘察项目。如果超大项目,需要合同和四库一平台中明确划分责任范围,否则慎选! 第三点:质量合格 工程完成后通过图审或者甲方验收、专家评审,拿到图审合格书、专家评审报告这种都算质量合格,比如房建市政类的图审合格书 第四点:非涉密 例如稀有金属、部队项目不能用于申报! 勘察业绩描述-指标来源 勘察业绩的指标到底从哪里找? 直接和技术沟通总是表述不清楚,可以跟技术要来相关资料,我们自己来梳理,具体我们应该问技术要什么资料呢? 岩土工程勘察——直接翻《岩土工程勘察报告》! 等级判定、地层数据、结论建议全在这里! 岩土工程设计——盯紧《施工图设计方案》和《地基处理方案》! 基坑深度、支护参数、边坡等级...一个不漏! 物探/检测类——认准《成果报告》! 物探方法、测试数据、监测结果...必须是独立报告! 水文地质——抓住《降水方案》《止水方案》和《评价报告》! 渗透系数、工程量、降深数据...全在这儿! 工程测量——锁定《测量成果》! 控制点、地形图、沉降观测...坐标和高程一个不能少! 记住这个口诀:"勘察看报告,设计翻方案,检测找成果"! 岩土工程勘察业绩如何判定? 岩土工程勘察业绩怎么判定?主要是根据《岩土工程勘察规范》GB50021和《建筑地基基础设计规范》(GB50007)两个规范来进行判定,如果使用岩土勘察规范主要通过三个层次来判定等级:工程重要性、场地等级和地基等级。 具体如何判定呢: 1.三个指标中任一达到一级,即可认定为甲级项目; 2.都不够一级但有一个达到二级,可判定为乙级项目; 3.三个指标都没有达到二级,就是丙级小型项目。 具体怎么看?首先我们来看一下【工程重要等级】 参考GB50021中3.1.1的内容 3.1 岩土工程勘察分级 3.1.1 根据工程的规模和特征,以及由于岩土工程问题造成工程破坏或影响正常使用的后果,可分为三个工程重要性等级: 1、一级工程:重要工程,后果很严重; 2、二级工程:一般工程,后果严重; 3、三级工程:次要工程,后果不严重。 其次可以参考相应的行业规范: 市政类项目看:《市政工程勘察规范》 ((CJJ56-2012)3.0.1-1) 煤炭工业矿井类项目看:《煤炭工业矿井建设工程勘察规范》 (GB51144-2015)3.1.1 每个行业都有规范,一般合同或者详勘报告都会体现,如果没有行业规范,则用岩土工程勘察规范,看项目的场地和地基情况,或从其他角度做指标描述。 场地和地基如何判定等级,根据GB50021中3.1.2和3.1.3的内容,根据场地和地基复杂程度,分为一级,二级,三级场地。 3.1 岩土工程勘察分级 3.1.2 根据场地的复杂程度,可按下列规定分为三个场地等级: 1 符合下列条件之一者为一级场地(复杂场地): 1)对建筑抗震危险的地段; 2)不良地质作用强烈发育; 3)地质环境已经或可能受到强烈破坏; 4)地形地貌复杂; 5)有影响工程的多层地下水、岩溶裂隙水或其他水文地质条件复杂,需专门研究的场地。 2 符合下列条件之一者为二级场地(中等复杂场地): 1)对建筑抗震不利的地段; 2)不良地质作用一般发育; 3)地质环境已经或可能受到一般破坏; 4)地形地貌较复杂; 5)基础位于地下水位以下的场地。 3 符合下列条件者为三级场地(简单场地): 1)抗震设防烈度等于或小于6度,或对建筑抗震有利的地段; 2)不良地质作用不发育; 3)地质环境基本未受破坏; 4)地形地貌简单; 5)地下水对工程无影响。 注:1、从一级开始,向二级、三级推定,以最先满足的为准;第3.1.3条亦按本方法确定地基等级; 2、对建筑抗震有利、不利和危险地段的划分,应按现行国家标准《建筑抗震设计规范》(GB 50011)的规定确定。 3.1 岩土工程勘察分级 3.1.3根据地基的复杂程度,可按下列规定分为三个地基等级: 1、符合下列条件之一者为一级地基(复杂地基): 1)岩土种类多,很不均匀,性质变化大,需特殊处理; 2)严重湿陷、膨胀、盐渍、污染的特殊性岩土,以及其他情况复杂,需作专门处理的岩土。 2、符合下列条件之一者为二级地基(中等复杂地基): 1)岩土种类较多,不均匀,性质变化较大; 2)除本条第1款规定以外的特殊性岩土。 3、符合下列条件者为三级地基(简单地基): 1)岩土种类单一,均匀,性质变化不大; 2)无特殊性岩土。 如何使用《建筑地基基础设计规范》(GB50007)确认项目等级 (GB50007),3.1.1 比如30层以上的高层建筑就是甲级项目,看基坑开挖深度就记住2个数字,5和15,基坑挖深达到15米就是甲级,达到5米就是乙级。 详细的判定的可以看规范中具体内容,我们今天分享只讲解思路,如果想要获取文中提到的规范电子版和业绩描述模版,可以添加企业微信回复“岩土勘察规范获取”。 勘察业绩质量合格文件 勘察资质申报时,企业业绩证明材料中的质量合格文件,具体需要准备什么类型的材料呢? 须经图审的项目,必须提供审查合格书,如果当地取消审查:需要附政策文件+其他验收证明。 √ 基坑/边坡设计类:提供施工图审查合格书、专家评审,或竣工验收备案表 √ 地基处理设计类:可以提供竣工验收证明或第三方检测报告 √ 检测类提供验收文件、竣工文件或专家评审意见(证明检测方法合理) √ 监测类提供监测报告或业主验收证明 可以提供验收文件 + 审查合格书,其他类型的业绩还可以提供:供水井验收,验槽等 提供甲方验收证明 + 测量成果主要页(包括封皮、签字页、目录、概况和结论页等)








